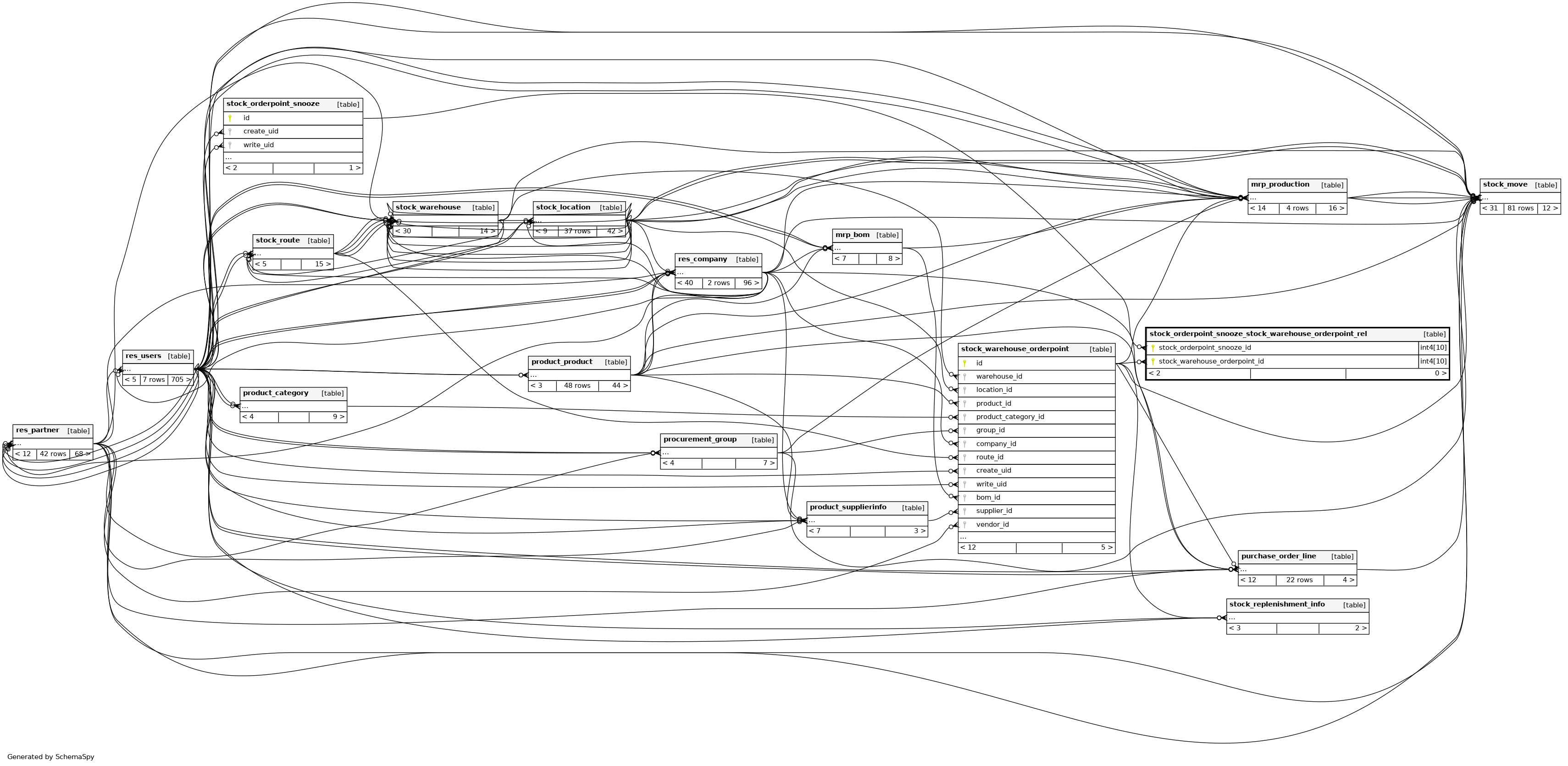
Columns
| Column | Type | Size | Nulls | Auto | Default | Children | Parents | Comments | |||
|---|---|---|---|---|---|---|---|---|---|---|---|
| stock_orderpoint_snooze_id | int4 | 10 | null |
|
|
||||||
| stock_warehouse_orderpoint_id | int4 | 10 | null |
|
|
Indexes
| Constraint Name | Type | Sort | Column(s) |
|---|---|---|---|
| stock_orderpoint_snooze_stock_warehouse_orderpoint_rel_pkey | Primary key | Asc/Asc | stock_orderpoint_snooze_id + stock_warehouse_orderpoint_id |
| stock_orderpoint_snooze_stock_stock_warehouse_orderpoint_id_idx | Performance | Asc/Asc | stock_warehouse_orderpoint_id + stock_orderpoint_snooze_id |

