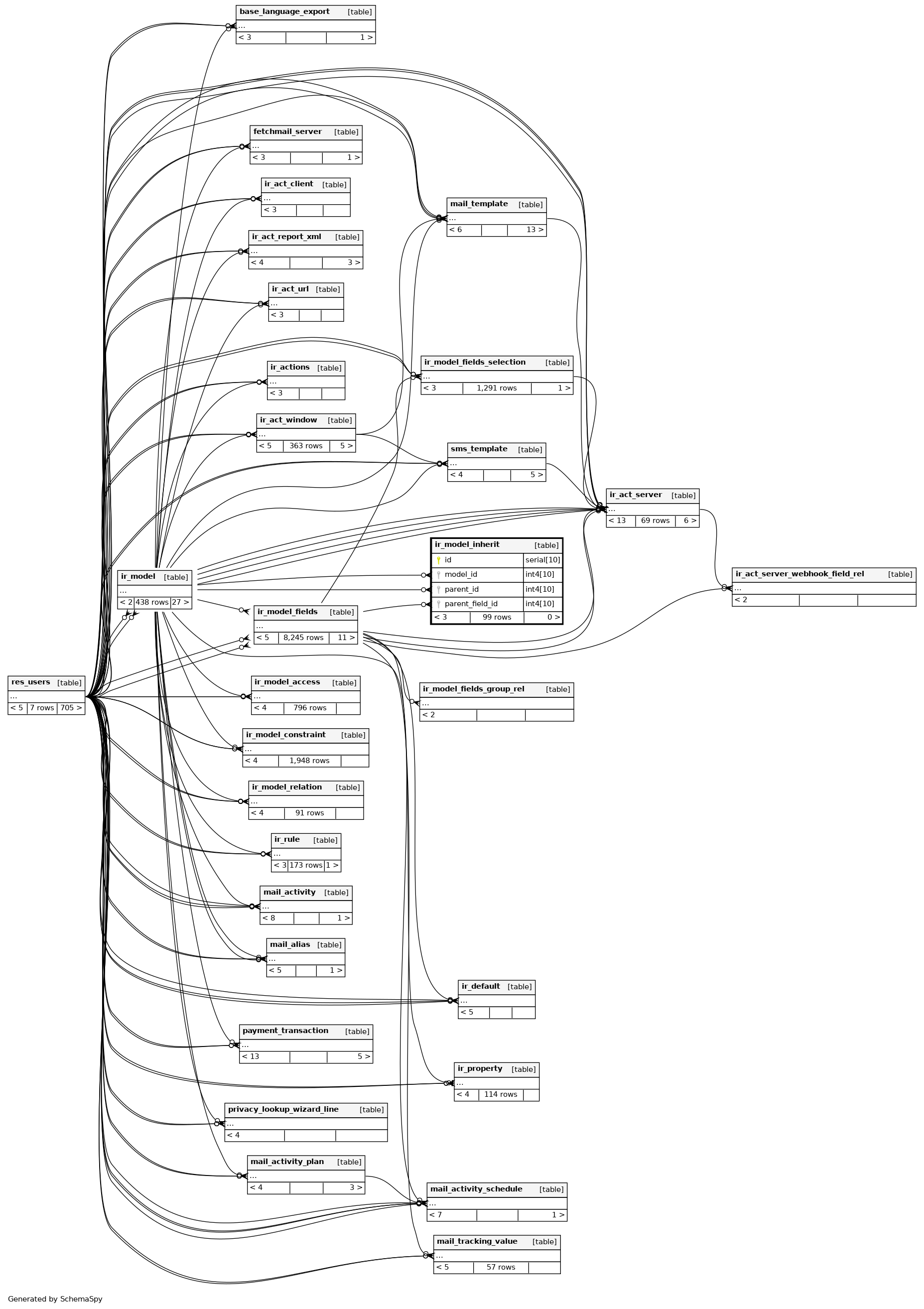
Columns
| Column | Type | Size | Nulls | Auto | Default | Children | Parents | Comments | |||
|---|---|---|---|---|---|---|---|---|---|---|---|
| id | serial | 10 | √ | nextval('ir_model_inherit_id_seq'::regclass) |
|
|
|||||
| model_id | int4 | 10 | null |
|
|
Model |
|||||
| parent_id | int4 | 10 | null |
|
|
Parent |
|||||
| parent_field_id | int4 | 10 | √ | null |
|
|
Parent Field |
Indexes
| Constraint Name | Type | Sort | Column(s) |
|---|---|---|---|
| ir_model_inherit_pkey | Primary key | Asc | id |
| ir_model_inherit_uniq | Must be unique | Asc/Asc | model_id + parent_id |

