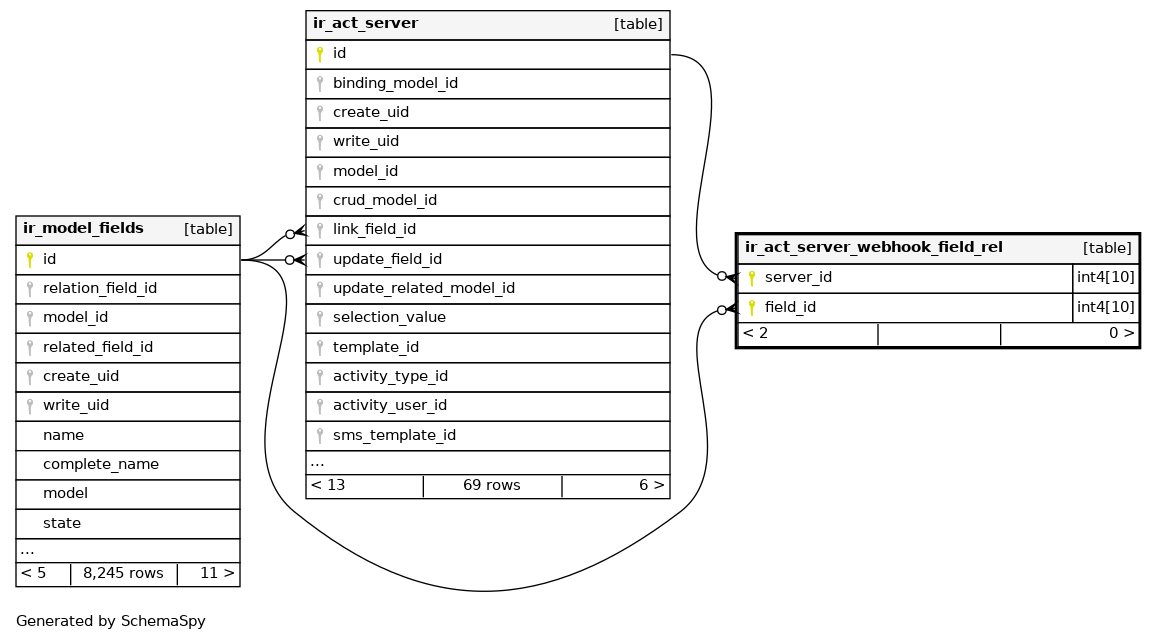
ir_act_server_webhook_field_rel

-1 rows


Description

RELATION BETWEEN ir_act_server AND ir_model_fields

Columns

Column Type Size Nulls Auto Default Children Parents Comments
server_id int4 10 null
ir_act_server.id ir_act_server_webhook_field_rel_server_id_fkey C
field_id int4 10 null
ir_model_fields.id ir_act_server_webhook_field_rel_field_id_fkey C

Indexes

Constraint Name Type Sort Column(s)
ir_act_server_webhook_field_rel_pkey Primary key Asc/Asc server_id + field_id
ir_act_server_webhook_field_rel_field_id_server_id_idx Performance Asc/Asc field_id + server_id

Relationships