Columns
| Column | Type | Size | Nulls | Auto | Default | Children | Parents | Comments | |||
|---|---|---|---|---|---|---|---|---|---|---|---|
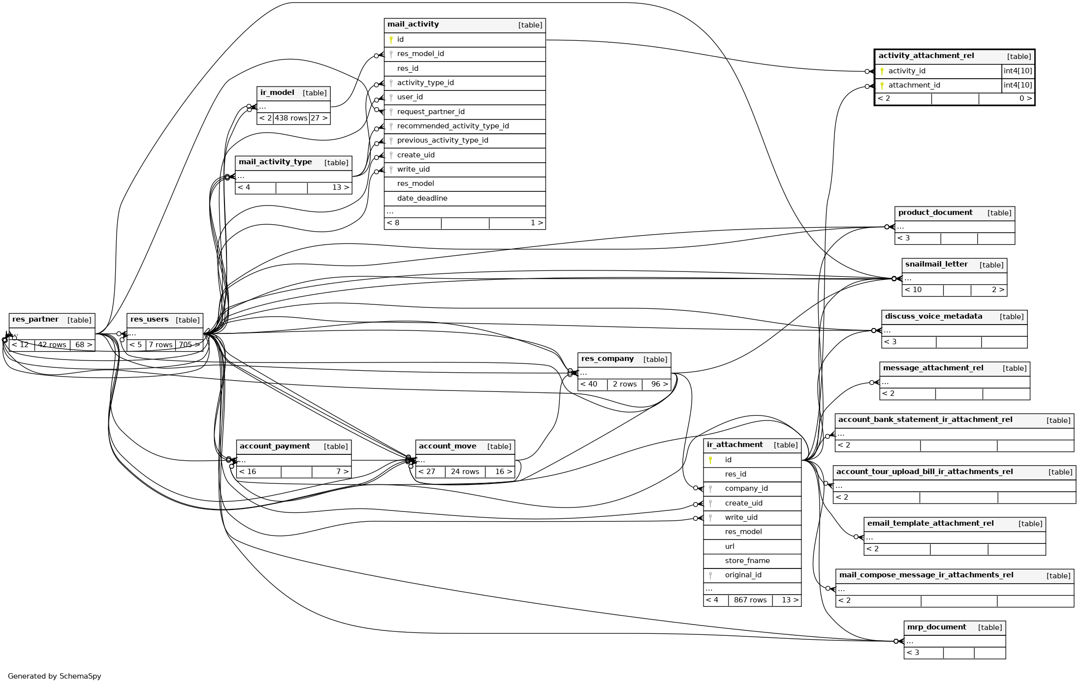
| activity_id | int4 | 10 | null |
|
|
||||||
| attachment_id | int4 | 10 | null |
|
|
Indexes
| Constraint Name | Type | Sort | Column(s) |
|---|---|---|---|
| activity_attachment_rel_pkey | Primary key | Asc/Asc | activity_id + attachment_id |
| activity_attachment_rel_attachment_id_activity_id_idx | Performance | Asc/Asc | attachment_id + activity_id |

