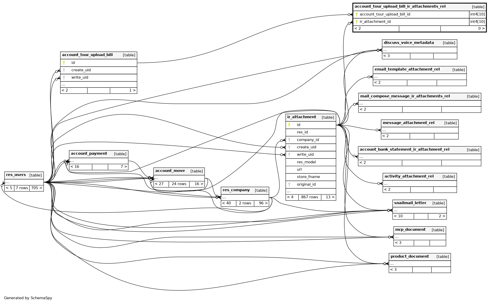
Columns
| Column | Type | Size | Nulls | Auto | Default | Children | Parents | Comments | |||
|---|---|---|---|---|---|---|---|---|---|---|---|
| account_tour_upload_bill_id | int4 | 10 | null |
|
|
||||||
| ir_attachment_id | int4 | 10 | null |
|
|
Indexes
| Constraint Name | Type | Sort | Column(s) |
|---|---|---|---|
| account_tour_upload_bill_ir_attachments_rel_pkey | Primary key | Asc/Asc | account_tour_upload_bill_id + ir_attachment_id |
| account_tour_upload_bill_ir_a_ir_attachment_id_account_tour_idx | Performance | Asc/Asc | ir_attachment_id + account_tour_upload_bill_id |

