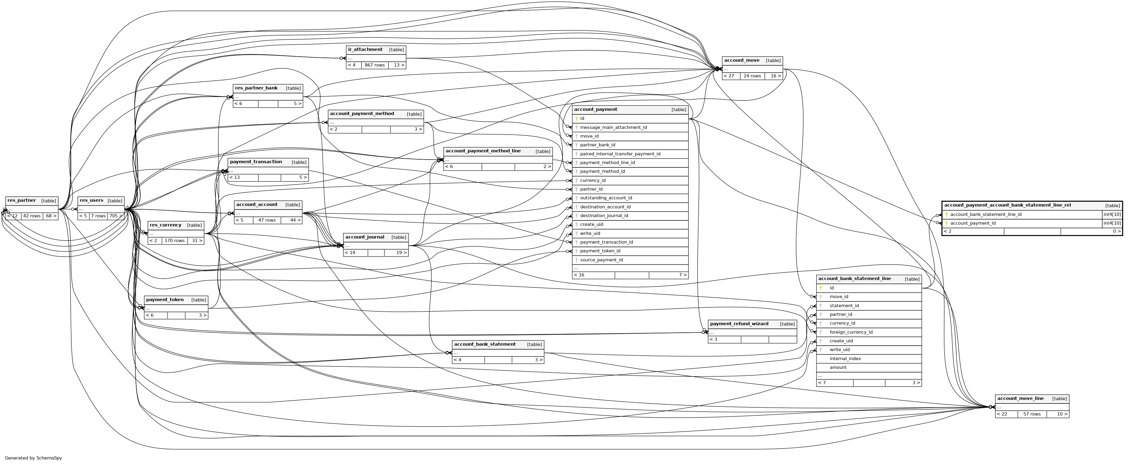
Columns
| Column | Type | Size | Nulls | Auto | Default | Children | Parents | Comments | |||
|---|---|---|---|---|---|---|---|---|---|---|---|
| account_bank_statement_line_id | int4 | 10 | null |
|
|
||||||
| account_payment_id | int4 | 10 | null |
|
|
Indexes
| Constraint Name | Type | Sort | Column(s) |
|---|---|---|---|
| account_payment_account_bank_statement_line_rel_pkey | Primary key | Asc/Asc | account_bank_statement_line_id + account_payment_id |
| account_payment_account_bank__account_payment_id_account_ba_idx | Performance | Asc/Asc | account_payment_id + account_bank_statement_line_id |

